网站首页
公司概况
公司简介
组织架构
公司高管
资格资质
企业文化
荣誉奖项
专家团队
典型案例
应急管理和安全生产技术与系统集成
公路项目评价报告
地质生态治理与恢复工程
高陡边坡生态修复治理一体化
专项工程设计与专项工程咨询
双重预防体系建设咨询与管理
企业安全生产标准化建设咨询与管理
节能技术改造与治理工程
职业卫生
安全生产检验检测
环境监测
节能监测
新闻资讯
公告通知
公司新闻
视频中心
信息公开
综合类信息
安全评价类
职业卫生类
检测检验类
环境监测类
服务支持
服务承诺
常见问题
投诉或业务咨询
解决方案
绿色矿山
双预信息化建设
安全“三同时”
职业卫生技术服务
创新驱动
人才招聘
人才招聘
人才理念
联系我们
联系我们
留言反馈
信息化平台登录
点击此处登录 天泰盾安全生产风险隐患双重预防平台
……
……
信息公开
综合类信息
安全评价类
职业卫生类
检测检验类
环境监测类
主页
>
信息公开
>
综合类信息
>
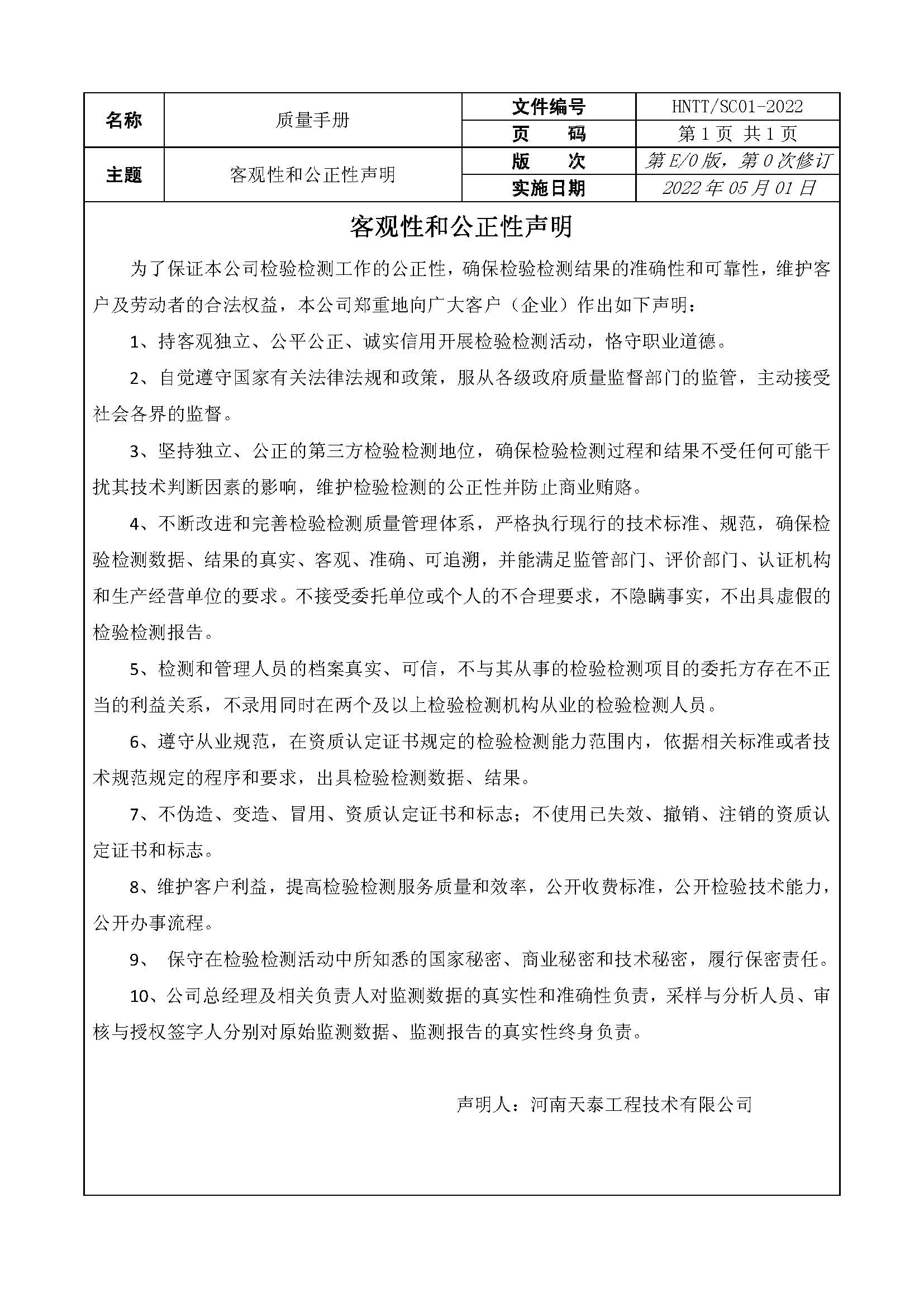
机构承诺
2025-05-19 10:25
分享到:
上一篇:
安全生产检验检测授权签字人
下一篇:
检验检测收费制度